WilliamHillÖÐÎĹٷ½ÍøÕ¾

Æû³µÐÐÒµº¸½ÓÓ¦ÓÃ
Æû³µÖÆÔì Æû³µÐÐÒµº¸½ÓÓ¦ÓÃ
Æû³µÐÐÒµº¸½ÓÓ¦ÓÃ

Ò»¡¢ÎÒ¹úÆû³µÐÐÒµ²úÁ¿ºÍÂþÑÜÏÖ×´

    ÖйúµÄÆû³µ¹¤Òµ½µÉúÓÚ1953Äê¡£¡£¡£¡£¡£Ã«Ôó¶«Ö÷ϯдÏ“µÚÒ»Æû³µÖÆÔì³§µÓÚ¨¼ÍÄÄÌâ´ÊÖÁ½ñÒÑ×ß¹ýÁË60ÄêµÄÀú³Ì£¬£¬£¬£¬£¬£¬£¬Æû³µÐÐÒµÏÖÔÚÒѾ­³ÉΪÖйú¾­¼ÃµÄÖ§Öù¹¤ÒµÖ®Ò»¡£¡£¡£¡£¡£´ÓÆû³µ²úÏúÁ¿À´¿´£¬£¬£¬£¬£¬£¬£¬ÖйúÆû³µÊг¡µÄ¸ßËÙÉú³¤¸Ä±äÁËÌìÏÂÊг¡ÃûÌ㬣¬£¬£¬£¬£¬£¬ÖйúÆû³µÊг¡µÄÄê²úÏúÁ¿»®·ÖÓÉ2006ÄêµÄ728ÍòÁ¾ºÍ722ÍòÁ¾£¬£¬£¬£¬£¬£¬£¬Ñ¸ËÙÉÏÉýÖÁ2013 ÄêµÄ2212 ÍòÁ¾ºÍ2198ÍòÁ¾¡£¡£¡£¡£¡£ÈçͼһËùʾ¡£¡£¡£¡£¡£´Ó¹¤Òµ×ܲúÖµ¿´£¬£¬£¬£¬£¬£¬£¬1998 ÖÁ2012 Äê¼ä£¬£¬£¬£¬£¬£¬£¬ÎÒ¹úÆû³µ¹¤Òµ×ܲúÖµ´Ó2,787.3 ÒÚÔªÔöÌíµ½3.58 ÍòÒÚÔª£¬£¬£¬£¬£¬£¬£¬Õ¼ÌìϹ¤Òµ×ܲúÖµµÄ±ÈÖØ´Ó4.1%Ìá¸ßÖÁ4.5%¡£¡£¡£¡£¡£

 

                                12.jpg

    Í¼1 2006Äê-2013ÄêÖйúÆû³µ²úÁ¿

    Êý¾ÝÏÔʾ£¬£¬£¬£¬£¬£¬£¬Æû³µ²úÁ¿¾ÓǰÈýλµÄÊ¡·ÝΪ¹ã¶«Ê¡2542909Á¾¡¢¼ªÁÖÊ¡2342273Á¾¡¢ÉϺ£2268857Á¾£¬£¬£¬£¬£¬£¬£¬»®·ÖÕ¼Æû³µÐÐÒµÌìÏÂ×ܲúÁ¿±ÈÖØÎª10.65%¡¢9.81%¡¢9.50%£¬£¬£¬£¬£¬£¬£¬ÈýµØºÏ¼ÆÕ¼ÌìϱÈÖØÎª29.36%¡£¡£¡£¡£¡£Èçͼ2Ëùʾ¡£¡£¡£¡£¡£

 

13.jpg

    Í¼2 2013ÄêÖйúÆû³µÐÐÒµ²úÁ¿¼¯ÖжÈÇéÐÎ

¶þ¡¢ÎÒ¹úÆû³µÐÐÒµÌØµã

    1.ÒÀÀµºÏ×ÊģʽÉú³¤

    Ë¢Ð¿ª·Åºó£¬£¬£¬£¬£¬£¬£¬ÎÒ¹úÕýʽ°ÑÆû³µ¹¤ÒµÁÐΪ¹ú¼ÒÖ§Öù¹¤Òµ£¬£¬£¬£¬£¬£¬£¬²¢Ìá³öÒýÈëÍâÑó×ʽðºÍÊÖÒÕÁ¦Á¿£¬£¬£¬£¬£¬£¬£¬ÒÔºÏ×ʵÄÐÎʽÉú³¤Æû³µ¹¤ÒµµÄÄ¿µÄ£¬£¬£¬£¬£¬£¬£¬È·¶¨ÁËÆû³µ¹¤Òµ“¸ßÆðµã¡¢´óÅúÁ¿¡¢×¨Òµ»¯”µÄÉú³¤Ô­Ôò¡£¡£¡£¡£¡£ÒԺ󣬣¬£¬£¬£¬£¬£¬ÎÒ¹úÆû³µ¹¤Òµ×ßÉÏÁ˺Ï×ÊÉú³¤µÄõè¾¶£¬£¬£¬£¬£¬£¬£¬¹«¹²¡¢Æ¯ºó¡¢¸£ÌصÈÍâÑó´óÐÍÆû³µÆóÒµ×îÏÈÓ뺣ÄÚÆû³µÆóÒµ¶Ô½Ó£¬£¬£¬£¬£¬£¬£¬Â½Ðø½¨ÉèÁËһЩºÏ×ʹ«Ë¾¡£¡£¡£¡£¡£

    2.×ÔÖ÷Æ·ÅÆÉú³¤¿ìËÙ£¬£¬£¬£¬£¬£¬£¬µ«Óë¹ú¼ÊˮƽÏà±ÈÈÔÓвî±ð

    ÓëÍâÑó×ÅÃûÆ·ÅÆÏà±È£¬£¬£¬£¬£¬£¬£¬ÎÒ¹ú×ÔÖ÷Æ·ÅÆÆû³µÈÔÈ»±£´æÊÖÒÕˮƽ½ÏµÍ£¬£¬£¬£¬£¬£¬£¬Éú²úÆóÒµ¼°³µÐÍÊýÄ¿²»¼¯ÖУ¬£¬£¬£¬£¬£¬£¬Æ·ÅÆÓ°ÏìÁ¦½ÏСºÍ²úÆ·¸½¼ÓֵƫµÍµÈÁÓÊÆ¡£¡£¡£¡£¡£

    3.ÏûºÄ½á¹¹Ö÷ÒªÒÔ³ËÓóµÎªÖ÷

     1980 Äêǰºó£¬£¬£¬£¬£¬£¬£¬ÎÒ¹ú½Î³µÄê²úÁ¿Ö»ÓÐÔ¼5000 Á¾£¬£¬£¬£¬£¬£¬£¬´ó²¿·ÖµÄ½Î³µÊг¡ÐèÇóÖ»ÄÜ¿¿Èë¿Ú½â¾ö¡£¡£¡£¡£¡£ÔÚÈ·¶¨ÒÔºÏ×Ê·½·¨Éú³¤Æû³µ¹¤ÒµµÄÄ¿µÄºó£¬£¬£¬£¬£¬£¬£¬¹ú¼Ò°Ñ½Î³µ×÷ΪÉú³¤Öص㣬£¬£¬£¬£¬£¬£¬2005 Ä꣬£¬£¬£¬£¬£¬£¬ÎÒ¹ú³ËÓóµÏúÁ¿µÚÒ»´ÎÁè¼ÝÉÌÓ󵣬£¬£¬£¬£¬£¬£¬2014 Ä꣬£¬£¬£¬£¬£¬£¬ÎÒ¹ú³ËÓóµ²úÁ¿¿¿½ü2,000 ÍòÁ¾¡£¡£¡£¡£¡£2006 Äê-2014Ä꣬£¬£¬£¬£¬£¬£¬ÎÒ¹ú³ËÓóµÊг¡µÄƽ¾ùÔöËÙΪ20%×óÓÒ£¬£¬£¬£¬£¬£¬£¬¸ßÓÚÉÌÓóµÊг¡9%×óÓ񵀮½¾ùÔöËÙ¡£¡£¡£¡£¡£

     4.³ËÓóµÏûºÄÊг¡ÒÔСÅÅÁ¿³µÐÍΪÖ÷

     Ëæ×ž­¼ÃÉú³¤ºÍסÃñÉúÑÄˮƽµÄÌá¸ß£¬£¬£¬£¬£¬£¬£¬ÎÒ¹úÆû³µÊг¡µÄÏûºÄ½á¹¹Ö𽥸ı䣬£¬£¬£¬£¬£¬£¬Æû³µ²úÆ·µÄÏûºÄÊôÐÔÖð½¥´ÓÒÔǰµÄÉÝ³ÞÆ·×ª±äΪһÑùƽ³£ÏûºÄÆ·¡£¡£¡£¡£¡£×÷Ϊ¼ÒÍ¥Ó󵣬£¬£¬£¬£¬£¬£¬Ë¼Á¿µ½×¡Ãñ¿ÉÖ§ÅäÊÕÈëˮƽ¼°ÓͺĵÄÒòËØ£¬£¬£¬£¬£¬£¬£¬³ËÓóµµÄ³µÐͽṹÇ÷ÏòÓÚÇáÐÍ»¯¡¢Ð¡ÅÅÁ¿»¯¡£¡£¡£¡£¡£

     5.Æû³µÁ㲿¼þ±¾ÍÁ»¯

     Æû³µÐÐÒµ¾ßÓÐÈ«Çò»¯µÄÌØÕ÷£¬£¬£¬£¬£¬£¬£¬×Ô20 ÊÀ¼Í90 ÄêÔÂÒÔÀ´£¬£¬£¬£¬£¬£¬£¬Æû³µÁ㲿¼þÐÐÒµÒѾ­ÐγÉÁËÈ«ÇòÉú²ú¡¢È«Çò²É¹ºµÄϵͳ£¬£¬£¬£¬£¬£¬£¬Õû³µÉú²úÆóҵƾ֤һ¶¨µÄÔ­ÔòÔÚÈ«Çò¹æÄ£ÄÚ¶ÔÆû³µÁ㲿¼þʵÑéͳһ²É¹º¡£¡£¡£¡£¡£

Èý¡¢Æû³µÇáÁ¿»¯

     1.Æû³µÇáÁ¿»¯¶ÔÏÖ´úÆû³µÉú³¤µÄÖ÷ÒªÒâÒå

         1.1Æû³µÇáÁ¿»¯Äܹ»ÓÐÓýÚÔ¼ÓͺĺÍïÔÌ­ÅÅÁ¿

     ¾ÝÏà¹Ø×ÊÁÏÏÈÈÝ£¬£¬£¬£¬£¬£¬£¬Ò»Ñùƽ³£ÇéÐÎÏ£¬£¬£¬£¬£¬£¬£¬³µÖØÃ¿¼õÇá1 kg£¬£¬£¬£¬£¬£¬£¬Ôò1 L µÄÆûÓ;ͿÉÒÔʹÆû³µ¶àÐÐÊ»0. 011 km£¬£¬£¬£¬£¬£¬£¬Ò²¾ÍÊÇ˵Æû³µÃ¿ÔËÐÐ10000 km£¬£¬£¬£¬£¬£¬£¬¾ÍÄܹ»½ÚÔ¼ÆûÓÍ0. 7 L¡£¡£¡£¡£¡£Óë´Ëͬʱ£¬£¬£¬£¬£¬£¬£¬Æû³µ¼õÖØ²»µ«ïÔÌ­ÁËÓͺÄ£¬£¬£¬£¬£¬£¬£¬Ò²ïÔÌ­ÁË´óÆøÖжþÑõ»¯Ì¼µÄÅÅ·ÅÁ¿£¬£¬£¬£¬£¬£¬£¬³µÖØïÔÌ­50%£¬£¬£¬£¬£¬£¬£¬CO2µÄÅÅ·ÅÁ¿¾Í»áïÔÌ­13%¡£¡£¡£¡£¡£Í¬Ê±Ò²ïÔÌ­ÁËÆäËûÓк¦ÎïÖʵÄÅÅ·Å£¬£¬£¬£¬£¬£¬£¬È絪»¯Îï¡¢Áò»¯ÎïµÈ£¬£¬£¬£¬£¬£¬£¬¶ÔÌá¸ßÇéÐεÄÖÊÁ¿Ò²Æðµ½Á˺Ü×ÅÊöÓᣡ£¡£¡£¡£

         1.2Æû³µÇáÁ¿»¯Äܹ»Ìá¸ßÆû³µµÄÐÐÊ»ÐÔÄÜÒÔ¼°Çå¾²ÐÔÄÜ

     ¼õÇáÆû³µµÄÖÊÁ¿£¬£¬£¬£¬£¬£¬£¬¿ÉÒÔÌá¸ßÆû³µµÄÐÐÊ»ÐÔÄÜ£¬£¬£¬£¬£¬£¬£¬Æ¾Ö¤ÃÀ¹úÂÁҵЭ»áÌá³ö³µÖØÃ¿¼õÇá25%£¬£¬£¬£¬£¬£¬£¬¾ÍÄܹ»Ê¹Æû³µ¼ÓËÙµ½96. 56 km•h £­ 1 µÄʱ¼ä´ÓÔ­À´µÄ10 s ïÔÌ­µ½6 s£Û6£Ý; ¼õÇáÆû³µµÄÖÊÁ¿£¬£¬£¬£¬£¬£¬£¬Í¬Ê±¿ÉÒÔ½µµÍ¶¯Á¦ºÍ¶¯Á¦´«¶¯ÏµÍ³µÄ¸ººÉ£¬£¬£¬£¬£¬£¬£¬Äܹ»Ê¹Æû³µÔڽϵ͵ÄÇ£Òý¸ººÉ״̬ϼ´¿ÉÌåÏÖ³öͬÑùµÄ»òÕ߸üºÃµÄÐÔÄÜ¡£¡£¡£¡£¡£

     2. ÂÁºÏ½ðÖÊÁÏÔÚÏÖ´úÆû³µÉú²úÖеÄÓ¦ÓÃ

     Î÷Å·¹ú¼ÒµÄÆû³µ¹¤ÒµºÜÅ£¬£¬£¬£¬£¬£¬£¬²¢ÇÒºÜÔç¾Í×îÏÈ×¢ÖØÆû³µµÄ½ÚÄܼõÅÅÒÔ¼°ÂÁºÏ½ðÔÚÆû³µÇáÁ¿»¯ÉϵÄÖ÷Òª×÷Óᣡ£¡£¡£¡£°ÂµÏ×÷ΪµÚÒ»¸öÕæÕý½«ÂÁ´øÈëÆû³µÇáÁ¿»¯Á¿²ú½×¶ÎµÄ³§ÉÌÔÚ1994 Äê¾ÍÖÆÔì³öÁËÈ«ÇòµÚ1 Á¾È«ÂÁ³µ±í1 ÁгöÁËÌìÏÂÆû³µ¹¤ÒµÔÚ1980¡¢1990¡¢2000¡¢2010 ÄêµÄÆû³µËùÓÃÖÊÁϵÄ×é³É±ÈÀý¡£¡£¡£¡£¡£Óɱí1¿ÉÒÔ¿´³ö£¬£¬£¬£¬£¬£¬£¬Æû³µ¹¤ÒµÔÚ30 ÄêµÄÉú³¤ÖУ¬£¬£¬£¬£¬£¬£¬¸ÖÌú¡¢·Ç½ðÊôºÍÆäËûÖÊÁϵıÈÀý¶¼ÔÚһֱϽµ; Ïà·´£¬£¬£¬£¬£¬£¬£¬ÂÁ²ÄµÄ±ÈÀý´Ó1980 ÄêµÄ4% ÌáÉýµ½ÁË2010 ÄêµÄ29%£¬£¬£¬£¬£¬£¬£¬²¢ÉÐÓÐÉÏÉýÇ÷ÊÆ£¬£¬£¬£¬£¬£¬£¬¿ÉÒÔ²¿·ÖÌæ»»¸Ö²ÄÔÚÆû³µÉϵĻù´¡Ö°Î»¡£¡£¡£¡£¡£

 

14.jpg

 

    

     3.ÓÃÓÚÆû³µÉϵÄÂÁºÏ½ð¿É·ÖΪÖýÔìÂÁºÏ½ðºÍ±äÐÎÂÁºÏ½ð¡£¡£¡£¡£¡£

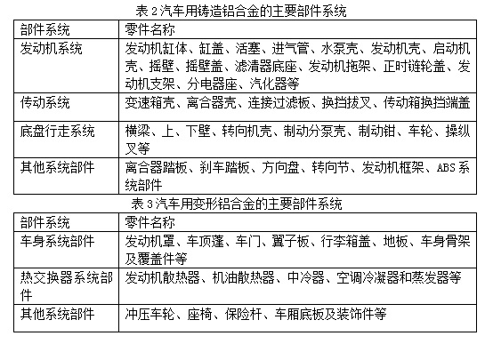
     ÖýÔìÂÁºÏ½ðÔÚÆû³µÉϵÄʹÓÃÁ¿×î¶à,¿É·ÖÎªÖØÁ¦ÖýÔì¼þ¡¢µÍѹÖý¼þºÍÆäËûÌØÖÖÖýÔìÁã¼þ¡£¡£¡£¡£¡£±äÐÎÂÁºÏ½ð°üÀ¨°å²Ä¡¢²­²Ä¡¢¼·Ñ¹²Ä¡¢¶Í¼þµÈ¡£¡£¡£¡£¡£Ììϸ÷¹úÆû³µ¹¤ÒµÓÃÂÁºÏ½ðÖÊÁÏµÄÆ·ÖÖ×é³É¸ÅÂÔÊÇÏàͬ

     µÄ¡£¡£¡£¡£¡£ÆäÆ·ÖÖ×é³É:Öý¼þÕ¼80%×óÓÒ,¶Í¼þÕ¼1%¡«3%,ÆäÓàΪ¼Ó¹¤²Ä¡£¡£¡£¡£¡£±í2ΪÆû³µÓÃÖýÔìÂÁºÏ½ðµÄÖ÷Òª²¿¼þϵͳ,±í3ÊÇÆû³µÓñäÐÎÂÁºÏ½ðµÄÖ÷Òª²¿¼þ¡£¡£¡£¡£¡£

    

15.jpg

ËÄ¡¢ÐÂÄÜÔ´Æû³µµÄÉú³¤

    ÐÂÄÜÔ´Æû³µ°üÀ¨»ìÏý¶¯Á¦Æû³µ£¨HEV£©¡¢´¿µç¶¯Æû³µ£¨BEV£¬£¬£¬£¬£¬£¬£¬°üÀ¨Ì«ÑôÄÜÆû³µ£©¡¢È¼ÁÏµç³Øµç¶¯Æû³µ£¨FCEV£©¡¢Çâ·¢ÄîÍ·Æû³µ¡¢ÆäËüÐÂÄÜÔ´£¨Èç¸ßЧ´¢ÄÜÆ÷¡¢¶þ¼×ÃÑ£©Æû³µµÈÖÖÖÖ±ð²úÆ·¡£¡£¡£¡£¡£ÆäÖУ¬£¬£¬£¬£¬£¬£¬»ìÏý¶¯Á¦Æû³µ¡¢´¿µç¶¯Æû³µºÍȼÁÏµç³ØÆû³µÊÇÖйúÐÂÄÜÔ´Æû³µÈý´óÖ÷Á÷Éú³¤Æ«Ïò¡£¡£¡£¡£¡£

    2012 ÄêÎÒ¹úÐÂÄÜÔ´Æû³µÉú²úÁË12552 Á¾£¬£¬£¬£¬£¬£¬£¬ÆäÖд¿µç¶¯Æû³µ11241Á¾£¬£¬£¬£¬£¬£¬£¬²åµçʽ»ìÏý¶¯Á¦Æû³µ1311Á¾¡£¡£¡£¡£¡£2013ÄêÖйúÐÂÄÜÔ´Æû³µÉú²úÁË1.75ÍòÁ¾£¬£¬£¬£¬£¬£¬£¬ÆäÖд¿µç¶¯Æû³µ14243Á¾£¬£¬£¬£¬£¬£¬£¬²åµçʽ»ìÏý¶¯Á¦3290Á¾¡£¡£¡£¡£¡£2014ÄêÖйúÐÂÄÜÔ´Æû³µÉú²úÁË1.75ÍòÁ¾£¬£¬£¬£¬£¬£¬£¬ÆäÖд¿µç¶¯Æû³µ48605Á¾£¬£¬£¬£¬£¬£¬£¬²åµçʽ»ìÏý¶¯Á¦29894Á¾¡£¡£¡£¡£¡£ÏêϸÇéÐÎÈçͼ3Ëùʾ¡£¡£¡£¡£¡£

Îå¡¢º¸½ÓÔÚÆû³µÉϵÄÓ¦Óà

16.jpg

    Í¼3 2012-2014ÄêÖйúÐÂÄÜÔ´Æû³µ²úÁ¿Í³¼Æ±í£¨µ¥Î»£ºÁ¾£©

º¸½ÓÊÇÆû³µÖÆÔìÁ´ÖеÄÒ»ÏîÖ÷ÒªµÄ¼Ó¹¤»·½Ú¡£¡£¡£¡£¡£Æû³µµÄ·¢ÄîÍ·¡¢±äËÙÏä¡¢³µÇÅ¡¢³µ¼Ü¡¢³µÉí¡¢³µÏáµÈÁù´ó×ܳɶ¼Àë²»¿ªº¸½ÓÊÖÒÕµÄÓ¦Óᣡ£¡£¡£¡£ÖÖÖÖº¸½ÓÒªÁì“ÁýÕÖ”Á˴Ӱ׳µÉí¡¢³µ¼Ü¡¢µ×Å̵½Ðü¹Òϵͳ¡¢Öƶ¯ÏµÍ³¡¢×ªÏòÆ÷¡¢ÀëºÏÆ÷¡¢±äËÙÆ÷Ö±ÖÁ³µÂÖÂÖȦµÈ²¿¼þµÄ³ÉÐμӹ¤¡£¡£¡£¡£¡£ÖÖÖÖ¼ºÓеĺ¸½Óµ¥Î»ÊÖÒպ͹¤ÒÕÒªÁì,Èçµç×躸¡¢ÆøÌå±£»£»£»£»£»¤º¸¡¢ÂÝÖùº¸¡¢Ç¥º¸¡¢Ä¦²Áº¸¡¢¸ßÄÜÊøº¸µÈ¶¼»ñµÃÓ¦Óᣡ£¡£¡£¡£

     1.1 Æû³µÖÆÔ칤ҵËùÓõĺ¸½ÓÒªÁì

     Æû³µÊǺ¸½ÓÓ¦ÓÃÃæ×î¹ãµÄÐÐÒµÖ®Ò»£¬£¬£¬£¬£¬£¬£¬ËùÓõĺ¸½ÓÒªÁìÒ²ÖÖÀà·±¶à£¬£¬£¬£¬£¬£¬£¬ÆäÖ÷ÒªÒªÁìÈç±í4.

 

17.jpg

     1.2³µ¹¤ÒµÖÐÖ÷Òªµç»¡º¸½Ó¹¤ÒÕÓ¦ÓÃÒªÁìµÄÓ¦ÓÃ

     ÏÖÔÚ£¬£¬£¬£¬£¬£¬£¬Æû³µµÄ½á¹¹¼þº¸½ÓÖУ¬£¬£¬£¬£¬£¬£¬³£»£»£»£»£»áÓ¦Óõ绡º¸¹¤ÒÕ£¬£¬£¬£¬£¬£¬£¬Ê¹ÓýϹãµÄÊÇCO2 ÆøÌå±£»£»£»£»£»¤º¸¡¢ÈÛ»¯¼«ÆøÌå±£»£»£»£»£»¤º¸(GMAW)ºÍÎÙ¼«¶èÐÔÆøÌå±£»£»£»£»£»¤º¸(TIG)¡£¡£¡£¡£¡£MlG/ MAG ·¨ÊÇÆû³µ¹¤ÒµÖг£ÓõÄÒ»ÖÖº¸½ÓÒªÁì, ËüµÄÖ÷ÒªÓŵãÌåÏÖÔÚº¸×ÅÂʸߡ¢º¸Ìõ»òº¸Áϱ¾Ç®µÍ¡¢ÌîÁϽðÊôʹÓÃÂʸߡ¢¿ÉÒÔʵÏÖ°ë×Ô¶¯»òÈ«×Ô¶¯º¸½Ó¡¢²Ù×÷¼òÆÓ¡¢¶ÔÆä²Ù×÷ÊÖÒÕÒªÇóµÍ¡¢±¬·¢º¸»¡×¼Ê±ÒÔ¼°¿ÉïÔÌ­ÑÌÆøµÄ±¬·¢µÈ¡£¡£¡£¡£¡ £¿£¿£¿£¿£¿£¿£¿£¿ÉÒÔ¿´µ½, ¸ßËÙÂÊ¡¢¸ßÖÊÁ¿µÄ¶Ñº¸ÒÔ¼°ÕûÀíÊÂÇéÁ¿ºÜСÊÇMIG/MAG µç»¡º¸·¨³ÉΪÀíÏëµÄº¸½ÓÒªÁìµÄÒªº¦¡£¡£¡£¡£¡£

     MAGº¸½ÓÒªÁìÖ÷ҪʹÓÃµÄÆû³µ²¿¼þÈçͼ4Ëùʾ¡£¡£¡£¡£¡£µãº¸Ö÷ÒªÓÃÓÚ³µÉí²¿¼þ£¬£¬£¬£¬£¬£¬£¬MAGº¸½ÓÔò²î±ð£¬£¬£¬£¬£¬£¬£¬Ëü¶àÓÃÓÚÒªÇó¸ßÇ¿¶ÈµÄ½Å±ß²¿¼þºÍÐÎ×´ÖØ´óµÄ²¿¼þµÈ¡£¡£¡£¡£¡£

      18.jpg

    Í¼4 ÊÊÓÚMAGº¸½ÓµÄ´ú±íÐÔÆû³µ²¿¼þ¡£¡£¡£¡£¡£

     1.3º¸½ÓÆû³µÁ㲿¼þµÄº¸½Ó¹¤ÒÕ

     ÏÖÔÚ£¬£¬£¬£¬£¬£¬£¬ÔÚÆû³µÉú²úÖÆÔìÖÐʹÓõĺ¸½Ó¹¤ÒÕÓÐÐí¶àÖÖ£¬£¬£¬£¬£¬£¬£¬ÈçCO2ÆøÌå±£»£»£»£»£»¤º¸¡¢µç×躸¡¢ë²»¡º¸¡¢µç»¡º¸¡¢¼¤¹âº¸µÈ¡£¡£¡£¡£¡£ÔÚÕâЩº¸½Ó¹¤ÒÕÖУ¬£¬£¬£¬£¬£¬£¬CO2ÆøÌå±£»£»£»£»£»¤º¸¡¢µç×躸¾ßÓÐÉú²úÁ¿´ó¡¢º¸½Ó±äÐÎС¡¢Ð§Âʸߡ¢±ãÓÚ²Ù×÷¡¢×Ô¶¯»¯Ë®Æ½¸ß¡¢µÍÄܺĵÈÌØµã£¬£¬£¬£¬£¬£¬£¬½ÏÁ¿ÊÊºÏÆû³µ³µÉí±¡°åÁýÕÖÁ㲿¼þÒÔ¼°³µÏá¡¢³µ¼ÜºÍ³µÇŵȵĺ¸½Ó¡£¡£¡£¡£¡£

     ¢ÙCO2ÆøÌå±£»£»£»£»£»¤º¸¸Ãº¸½Ó¹¤ÒÕÖ÷ÒªÓÃÓÚÆû³µ³µÉíÃÉÆ¤¡¢ºóÇÅ¡¢³µ¼ÜÒÔ¼°³µÏäµÈµÄº¸½Ó¡£¡£¡£¡£¡£

     ¢Úµç×躸µãº¸¹¤ÒÕÊǵç×躸µÄÒ»ÖÖ£¬£¬£¬£¬£¬£¬£¬¾ßÓвÙ×÷¿ì½Ý¡¢Éú²úЧÂʸߵÈÓŵ㣬£¬£¬£¬£¬£¬£¬³ÉΪÁ˰׳µÉíÖÆÔìµÄÖ÷Òªº¸½Ó¹¤ÒÕ£¬£¬£¬£¬£¬£¬£¬ÒѾ­ÔÚÆû³µÖÆÔìÖлñµÃÆÕ±éÓ¦Ó㬣¬£¬£¬£¬£¬£¬Ò²ÊÇÄ¿½ñÆû³µÓøßÇ¿¸ÖµÄÖ÷Òªº¸½ÓÒªÁì[2]¡£¡£¡£¡£¡£ÔÚÏÖ´úÆû³µÖÆÔìÖУ¬£¬£¬£¬£¬£¬£¬°×³µÉíÔ¼ÓÐ4000¡«5000 ¸öº¸µã¡£¡£¡£¡£¡£

     ¢ÛÆû³µ°åµÄ¼¤¹âº¸½Ó¾ßÓиßÄÜ¡¢¸ßËÙ¡¢ÈÈÓ°ÏìÇøÐ¡ºÍº¸·ìÖÊÁ¿¸ßµÈÓŵ㣬£¬£¬£¬£¬£¬£¬ÇÒº¸½Ó¾«¶È¸ß£¬£¬£¬£¬£¬£¬£¬Áã¼þ±äÐÎС£¬£¬£¬£¬£¬£¬£¬²¢ÄÜÏÔÖøÌá¸ß³µÉíµÄÇ¿¶ÈºÍ¸Õ¶È£¬£¬£¬£¬£¬£¬£¬ÒѾ­Ôڰ׳µÉíµÄÖÆÔìÖлñµÃÆÕ±éÓ¦Óᣡ£¡£¡£¡£

     ¢ÜMIGÇ¥º¸£¬£¬£¬£¬£¬£¬£¬¹ØÓÚ¶ÆÐ¿°å£¬£¬£¬£¬£¬£¬£¬ÓÉÓÚпµÄÈÛµãºÍ·ÐµãµÍ£¬£¬£¬£¬£¬£¬£¬Ê¹ÓÃMAG ÈÛ»¯º¸Ê±£¬£¬£¬£¬£¬£¬£¬Ôڵ绡×÷ÓÃÏ£¬£¬£¬£¬£¬£¬£¬¶ÆÐ¿²ãÒׯø»¯ºÍÑõ»¯£¬£¬£¬£¬£¬£¬£¬ÐÎ³ÉÆø¿×¡¢Î´Èۺϼ°ÁÑÎÆµÈȱÏÝ¡£¡£¡£¡£¡ £¿£¿£¿£¿£¿£¿£¿£¿ÉÒÔʹÓÃMIG º¸¶Ô¶Æ²ã°åʵÑéµç»¡Ç¥º¸£¬£¬£¬£¬£¬£¬£¬Ñ¡ÔñºÏÊʵı£»£»£»£»£»¤ÆøÌ壬£¬£¬£¬£¬£¬£¬ÓÅ»¯º¸½Ó²ÎÊý£¬£¬£¬£¬£¬£¬£¬ïÔÌ­ÈÈÁ¿ÊäÈ룬£¬£¬£¬£¬£¬£¬ïÔ̭пµÄ»Ó·¢£¬£¬£¬£¬£¬£¬£¬²¢½µµÍÄÚÓ¦Á¦£¬£¬£¬£¬£¬£¬£¬µÖ´ï¼õС°åÁϱäÐεÄÄ¿µÄ¡£¡£¡£¡£¡£

     1.4 ÂÁºÏ½ðº¸½ÓÊÖÒÕÔÚÆû³µÖÆÔìÖеÄÓ¦ÓÃ

     Æû³µÓÃÂÁºÏ½ð¿É·ÖΪÖýÔìÂÁºÏ½ðºÍ±äÐÎÂÁºÏ½ð¡£¡£¡£¡£¡£ÖýÔìÂÁºÏ½ðÔÚÆû³µÉϵÄʹÓÃÁ¿×î¶à£¬£¬£¬£¬£¬£¬£¬Õ¼80£¥ÒÔÉÏ£¬£¬£¬£¬£¬£¬£¬ÆäÖÐÓÖ·ÖÎªÖØÁ¦ÖýÔì¼þ¡¢µÍѹÖýÔì¼þºÍÆäËûÌØÖÖÖýÔìÁã¼þ¡£¡£¡£¡£¡£±äÐÎÂÁºÏ½ð°üÀ¨°å²Ä¡¢²­²Ä¡¢¼·Ñ¹²Ä¼°¶Í¼þµÈ¡£¡£¡£¡£¡£Ììϸ÷¹ú¹¤ÒµÓÃÂÁºÏ½ðÖÊÁÏµÄÆ·ÖÖ×é³ÉËäÈ»ÓÐÒ»¶¨µÄ²î±ð£¬£¬£¬£¬£¬£¬£¬µ«¸ÅÂÔÊÇÏàͬµÄ¡£¡£¡£¡£¡£ÆäÆ·ÖÖ×é³É£ºÖý¼þÕ¼80£¥×óÓÒ£¬£¬£¬£¬£¬£¬£¬¶Í¼þÕ¼1£¥¡«3£¥£¬£¬£¬£¬£¬£¬£¬ÆäÓàΪ¼Ó¹¤²Ä¡£¡£¡£¡£¡£

     ÏìÓ¦µÄÂÁºÏ½ðº¸½ÓÊÖÒÕµÄÖÖÀà½ÏÁ¿¶à£¬£¬£¬£¬£¬£¬£¬³ýÁËÖ±Á÷Âö³åMIGº¸ÂÁÊÖÒÕÒÔÍ⣬£¬£¬£¬£¬£¬£¬ÉÐÓÐÒÔϼ¸ÖÖ£º

  • ½»Á÷ TIG ÂÁº¸

     ½ÏºÃµÄÈÛÉîºÍɨ³ýÑõ»¯Ä¤»®·ÖÊÇÕý¡¢¸º¼«ÐÔÎÙ¼«Æø±£º¸µÄ»ù±¾ÌØÕ÷£¬£¬£¬£¬£¬£¬£¬Ê¹Óý»Á÷µçÔ´µÄÎÙ¼«Æø±£º¸ÔÚÕâÁ½ÖÖÌØÕ÷ÉÏÈ¡µÃÁËÆ½ºâ£¬£¬£¬£¬£¬£¬£¬ÔÚÕý¼«ÐԵİëÖÜ£¬£¬£¬£¬£¬£¬£¬µç»¡ÓÐÓÃµØÆÆ³ýÁ˸½×ÅÖÊÁÏÍâòµÄÑõ»¯ÂÁ±¡Ä¤£¬£¬£¬£¬£¬£¬£¬¶øÔÚ¸º¼«ÐԵİëÖÜ£¬£¬£¬£¬£¬£¬£¬Ôò½«ÖÊÁÏÈۺϡ£¡£¡£¡£¡£

  • ½»Á÷Âö³åÈÛ»¯¼«ë²»¡º¸(AC PMIG) 

  • ÎÙ¼«ë²»¡º¸(TIG)

     ËäÈ»¿ÉÒÔº¸½Ó±¡°å£¬£¬£¬£¬£¬£¬£¬¿ÉÊǺ¸½ÓËÙÂʵ͡¢±äÐδ󡣡£¡£¡£¡£Âö³åÈÛ»¯¼«ë²»¡º¸Ö±Á÷ÇÒº¸Ë¿ÎªÕý(DCEP PMIG)ʱËäÈ»µç»¡ÎȹÌ£¬£¬£¬£¬£¬£¬£¬È۵ιý¶ÉÈÝÒ×£¬£¬£¬£¬£¬£¬£¬¿ÉÊǵ绡

  • ÂÁºÏ½ð±ä¼«ÐÔµÈÀë×Ó»¡º¸£¨VPPA£©

  • ÂÁºÏ½ðµÄ¼¤¹âº¸

  • Ö±Á÷Âö³å MIG º¸ÊÇÒ»ÖÖÓ¦ÓÃ½ÏÆÕ±éµÄ¸ßЧº¸½ÓÒªÁì

     ËäÈ»½»Á÷µçÔ´¿ÉÒÔÓÐÓõÄÈ¥³ýÑõ»¯Ä¤£¬£¬£¬£¬£¬£¬£¬¿ÉÊÇÔÚµçÁ÷¹ýÁãʱ£¬£¬£¬£¬£¬£¬£¬µç»¡ÄÑÒÔÔÙÒýȼ£¬£¬£¬£¬£¬£¬£¬ÆÆËðµç»¡ÎȹÌÐÔ£¬£¬£¬£¬£¬£¬£¬ÒÔÊÇͨ³£½ÓÄÉÖ±Á÷·´¼«ÐÔµçÔ´¡£¡£¡£¡£¡£P-GMAW ÒªÁì¼´ÓÃÓÚ°ÂµÏ A8 ÂÁ¹¹¼ÜµÄº¸½ÓÖУ¬£¬£¬£¬£¬£¬£¬¼ûͼ5¡£¡£¡£¡£¡£µÍƵµ÷ÖÆÐÍÂö³å MIG º¸½ÓÒªÁ죨˫Âö³å£©Ò²±»ÀֳɵØÓ¦ÓÃÓÚµÄĦÍгµÂÁ³µ¼ÜµÄº¸½ÓÉú²ú¡£¡£¡£¡£¡£

        

19.jpg

  

    Í¼5 ÓÃP-GMAWÒªÁ캸°ÂµÏA8ÂÁ¹¹¼Ü

     1.5 Æû³µÐÐÒµ¶Ôº¸½Ó×Ô¶¯»¯ºÍº¸½ÓµçÔ´µÄÐèÇó

     1.5.1 Æû³µÐÐÒµ¶Ô×Ô¶¯»¯µÄÐèÇó  

     ¢Ù¸ßЧ¡¢¸ßËÙ¡¢ÖÇÄÜ»¯º¸½ÓÊÇÏÖ´úº¸½ÓÊÖÒÕµÄÉú³¤Æ«Ïò, ÊÇʵÏÖÏÖ´ú»¯º¸½ÓµÄ±ØÓÉ֮·, º¸½Ó»úеÈËÔÚÌá¸ßº¸½ÓÖÊÁ¿¡¢½µµÍº¸½Ó±¾Ç®¡¢ÊµÏÖº¸½Ó×Ô¶¯»¯·½ÃæÊÎÑÝ×ÅÖ÷Òª½ÇÉ«Æû³µº¸½Ó»úеÈ˵ÄÓ¦ÓÃÐèÇóÏÖÔÚ, ÔÚÖйúÓÐ 30%µÄ¹¤Òµ»úеÈËÓ¦ÓÃÓÚÆû³µÖÆÔìÒµ, ÆäÖÐ 50%ÒÔÉÏΪº¸½Ó»úеÈË¡£¡£¡£¡£¡£

     ¢ÚÌá¸ßº¸½ÓÀú³Ì×Ô¶¯»¯ÊÇÒ»¸öϵͳ¹¤³Ì, ¶Ôº¸½Ó×°±¸¡¢º¸½Ó¹¤ÒÕ /ÒªÁì¡¢º¸½Ó¸¨¾ßµÈ¶¼ÓÐÐí¶àеÄÒªÇ󡣡£¡£¡£¡£ÎªÁËʵÏÖ¸ßËÙ¡¢¸ßЧÂʺ¸½Ó, ¶Ôº¸½ÓµçÔ´µÄÒªÇóÒ²Öð²½Ìá¸ß¡£¡£¡£¡£¡£

     ¢Û×Ô¶¯»¯¡¢ÖÇÄÜ»¯º¸½ÓÊÇÊ±ÊÆËùÇ÷¡£¡£¡£¡£¡£³µÉíÆ·ÖÖ¶à¡¢»»´ú¿ì, ÒªÇóÆû³µº¸½Ó×°±¸¸üпì, ²¢Ö»¹ÜʵÏÖÈáÐÔ»¯Éú²ú, »úеÈ˺¸½Ó¡¢Í¿½º¡¢°áÔ˵È×é³ÉÈáÐÔ»¯Éú²úϵͳ;

     1.5.2 Æû³µÐÐÒµ¶Ôµçº¸»úÆóÒµµÄÒªÇó 

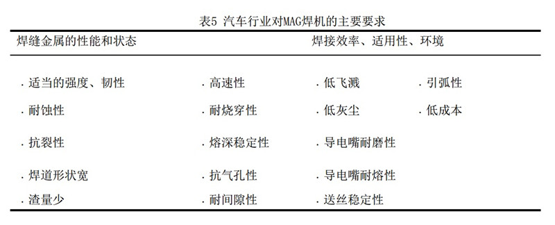
²»¹ÜÊÇÆû³µÕû³µÕÕ¾ÉÁ㲿¼þ£¬£¬£¬£¬£¬£¬£¬»ù±¾É϶¼Éæ¼°µ½º¸½ÓÊÖÒÕµÄÓ¦Óᣡ£¡£¡£¡£¿ÉÊÇÕû³µ½Ç¶Èµçº¸»úÆóÒµÒªÏëÖ±½Ó½øÈë¼ÓÈ룬£¬£¬£¬£¬£¬£¬Ò»·½ÃæÐèÒª½ÏÇ¿µÄÆ·ÅÆ¶ÈºÍÊÖÒÕʵÁ¦£¬£¬£¬£¬£¬£¬£¬ÁíÒ»·½Ã滹ÐèÒªÓÐÒ»¶¨µÄÈËÂö×ÊÔ´£¬£¬£¬£¬£¬£¬£¬Äܹ»ÔÚÏîÄ¿Â仧֮ǰÉõÖÁ³µÆóÓëµØ·½Õþ¸®Ì¸ÅгõÆÚ¾ÍÌáǰ½éÈë¡£¡£¡£¡£¡£ÕâÖÖ¾ºÕùÄ¿µÄ¼¯ÖС¢Éæ¼°È«Çò¡¢ÄѶȺܴ󡣡£¡£¡£¡£Ïà·´£¬£¬£¬£¬£¬£¬£¬ÈôÊÇ´ÓÁ㲿¼þÅäÌ׵ĽǶȽøÈëºÍ¼ÓÈ룬£¬£¬£¬£¬£¬£¬Ïà¶ÔÒªÈÝÒ×һЩ£¬£¬£¬£¬£¬£¬£¬ÊÂʵÁ㲿¼þÅäÌ×Éæ¼°µÄÆóÒµÊý±¶ÓÚÕû³µÆóÒµ£¬£¬£¬£¬£¬£¬£¬Í»ÆÆ¿Ú¶à£¬£¬£¬£¬£¬£¬£¬¾ºÕùÇ¿¶ÈÏÔ×ÅÈõÓÚÓÐÏÞµÄÕû³µÊг¡¡£¡£¡£¡£¡£Æû³µÐÐÒµ¶Ôº¸»úµÄÒªÇ󣬣¬£¬£¬£¬£¬£¬Èç±í5Ëùʾ¡£¡£¡£¡£¡£

   

21_¸±±¾.jpg

 

Áù¡¢Âó¸ñº¸»úÔÚÆû³µÐÐÒµµÄʱ»úºÍÌôÕ½

     »ùÓÚ¶ÔÈÛ»¯¼«ÆøÌå±£»£»£»£»£»¤º¸½ÓÒªÁìºÍ¹¤ÒÕÔÚº£ÄÚÆû³µÐÐÒµµÄÓ¦ÓÃÏàʶ£¬£¬£¬£¬£¬£¬£¬ÒÔ¼°¶ÔWilliamHillÖÐÎĹٷ½ÍøÕ¾µçÆøÏÖÓеĺͼ´½«ÉÏÊеIJúÆ·£¬£¬£¬£¬£¬£¬£¬ÄܸüºÃµÄÔÚº£ÄÚÆû³µÐÐÒµ»ñµÃÍÆ¹ãºÍʹÓ㬣¬£¬£¬£¬£¬£¬ÐèÒª´ÓÒÔϼ¸µãÇÐÈë¡£¡£¡£¡£¡£

     1. ¶þÑõ»¯Ì¼µÍ·É½¦¡¢µÍ±äÐΡ¢¸ßËÙº¸¹¤ÒÕ

     Æû³µÁìÓòËùʹÓõĸßÇ¿¸Ö£¬£¬£¬£¬£¬£¬£¬ºñ¶È×î´ó²»µ½2mm£¬£¬£¬£¬£¬£¬£¬ÒªÇ󺸺ó±äÐÎÁ¿Ð¡£¬£¬£¬£¬£¬£¬£¬Ç¿¶È¸ß£¬£¬£¬£¬£¬£¬£¬±¾Ç®µÍ£¬£¬£¬£¬£¬£¬£¬ÒײÙ×÷£¬£¬£¬£¬£¬£¬£¬Ò×ʵÏÖ×Ô¶¯»¯¡£¡£¡£¡£¡£ÒÔÊǶþÑõ»¯Ì¼µÍ·É½¦¹¤ÒÕÄܹ»ºÃÖª×ãÓû§ÐèÒª¡£¡£¡£¡£¡£

     2. ¶ÆÐ¿°åÖÊÁϺ¸½Ó¹¤ÒÕ 

     ¿ÉÒÔÔÚÏÖÓеŤÒÕ»ù´¡ÉÏ¿ª·¢MIGÇ¥º¸¹¤ÒÕ¡£¡£¡£¡£¡£

     3. MAGº¸»úÓë»úеÈËÅäºÏÖª×ãÆû³µÖÆÔìµÄÈáÐÔ×Ô¶¯»¯Éú²úµÄÐèÒª¡£¡£¡£¡£¡£

     4. ¼¤¹âMAG¸´ºÏº¸ÔÚÆû³µÁìÓòµÄʹÓÃÒ²Ô½À´Ô½¶à£¬£¬£¬£¬£¬£¬£¬¿ÉÒÔʹº¸»úºÍ¼¤¹â×°±¸ÅäºÏʹÓᣡ£¡£¡£¡£

     5. ÔÚÐÂÄÜÔ´Æû³µÁìÓò

     ×î½ü¼¸ÄêÐÂÄÜÔ´Æû³µÉú³¤Ñ¸ËÙ£¬£¬£¬£¬£¬£¬£¬²úÁ¿´ó·ùÔöÌí£¬£¬£¬£¬£¬£¬£¬Ô½Ôç½øÈëÔ½Ò×Á¢ÎȽŸú¡£¡£¡£¡£¡£

     6. ÔÚÆû³µÂÁ¼°ÂÁºÏ½ðÖÊÁϺ¸½ÓÁìÓò

     ÓÉÓÚ×î½ü¼¸Ä꣬£¬£¬£¬£¬£¬£¬ÓÉÓÚÂÁºÏ½ðµÄÖØÁ¿Çᣬ£¬£¬£¬£¬£¬£¬½µµÍÆû³µÓͺĵȷ½ÃæÌص㣬£¬£¬£¬£¬£¬£¬ÂÁºÏ½ðµÄʹÓÃÒ²Ô½À´Ô½¹ã£¬£¬£¬£¬£¬£¬£¬Æ¾Ö¤Êг¡×ª±äÐèÒª£¬£¬£¬£¬£¬£¬£¬À©´óÂÁº¸»úÔÚÆû³µÁìÓòµÄʹÓᣡ£¡£¡£¡£

ÍøÕ¾µØÍ¼